Stroomt jouw leven? 

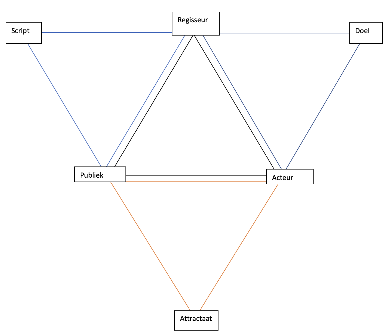
Interactionele Vormgeving is een integratieve therapie. Het doel is om weder regie te krijgen over jouw eigen innerlijke leven. Daarvoor gebruiken we de metafoor vanuit het theater. Wat zegt jouw regisseur? Wie zijn jouw acteurs? En heb jij ook een innerlijk publiek? 

We zoeken naar die ingang, waar jij direct mee uit de voeten kunt. Het kan zijn dat je eerst wilt reflecteren op de acties van de acteurs en hoe leiden deze jou tot jouw doel? Het zou ook kunnen dat je diep van binnen voelt jouw doel mis te lopen. Die innerlijke roep noemen we attractaat; het is datgene dat jou aantrekt of drijft. 

Zo kunnen we werken vanuit het onbewuste of vanuit bewuste acties. Ik zelf vind visuele middelen behulpzaam. Ik werk graag met fotomateriaal of speelfiguren, omdat het dan gemakkelijker is om contact te maken met datgene wat er innerlijk bij jou leeft. 

 

 

 

Een verbinder,

open luisterend,

oprecht belangstellend,

samen zoeken naar jouw herstel.......

Ontdekken, onderzoeken, leren en integreren op een veilige manier.  In een vertrouwde relatie kunnen wij op avontuur gaan. Door mijn jarenlange werk,- en levenservaring heb ik mij ontwikkeld tot iemand, die goed kan luisteren en kan meeleven. Ik ben in staat om de onbewuste signalen op te merken, deze te benoemen, zodat jij het kan integreren. 

Ik ben zorgvuldig en betrouwbaar in het kwetsbare. 

Diploma's:

- Interactionele Vormgeving (Integratieve Therapie) i.o., post HBO, Antwerpen, 2022 - nu

- Analytische Tekentherapie, post-academische opleiding, Heemstede, 2018-2022

- Pedagogische wetenschappen Orthopedagogiek -Jeugdhulpverlening, UvA, 1994-2000

- Mikojel Kreatieve Therapie, propedeuse, Amersfoort, 1993-1994

 

Tarieven:

- Individuele sessie van 45 minuten:    90 euro

- Ambulante sessie op aanvraag 

  Gedeeltelijke vergoeding vaak mogelijk vanuit de aanvullende verzekering voor complementaire zorg. 

 

- Cursus, totaalprijs opgebouwd uit het aantal avonden maal 50 euro incl. 

Wil je met mij praten?

of meer informatie?

Adres:

Wethouder in 't veldstraat 129,

Amsterdam

Naam *
E-mail *
Hoe heb je mij gevonden? *
Bericht *

Klachten en geschillen: 

Als therapeut ben ik aangesloten bij SCAG. Wanneer u klachten heeft, dan hoor ik dat natuurlijk eerst graag persoonlijk. Komen we er samen niet uit, dan kunt u zich eerst richten tot de beroepsvereniging Tekentaal en in het uiterste geval neemt u contact op met SCAG.

Als professional ben ik wetterlijk verplicht mij te houden aan de Meldcode.

Hierin zal ik transparant handelen. Voor meer informatie zie: